Page 106 - 2564
P. 106
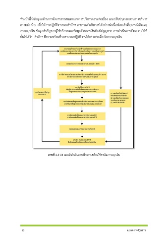
ทำหน้าที่กำกับดูแลด้านการจัดการสารสนเทศและการบริหารความต่อเนื่อง และปรับปรุงกระบวนการบริหาร
ความต่อเนื่อง เพื่อให้การปฏิบัติงานของสำนักฯ สามารถดำเนินการได้อย่างต่อเนื่องโดยเร็วที่สุดกรณีเกิดเหตุ
ภาวะฉุกเฉิน ข้อมูลสำคัญของผู้ใช้บริการและข้อมูลด้านการเงินต้องไม่สูญหาย การดำเนินการดังกล่าวทำให้
มั่นใจได้ว่า สำนักฯ มีความพร้อมที่จะสามารถปฏิบัติงานได้อย่างต่อเนื่องในภาวะฉุกเฉิน
ภาพที่ 6.2-04 แผนผังดำเนินการเพื่อความพร้อมใช้งานในภาวะฉุกเฉิน
90 หมวด 6 การปฏิบัติการ

