Page 46 - 0058
P. 46
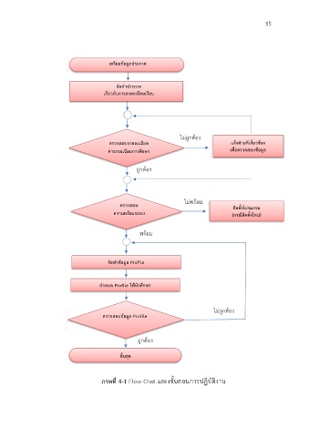
35
เตรียมขอมลประกาศ
้
ู
จัดทำประกาศ
เกี่ยวกับการลงทะเบียนเรียน
ไม่ถกตอง
้
ู
่
่
แจ้งฝายทีเกียวข้อง
่
ี
ตรวจสอบรายละเอยด เพื่อตรวจสอบข้อมูล
ี
ค่าธรรมเนยมการศึกษา
ถูกต้อง
ตรวจสอบ ไม่พร้อม
ติดตังโปรแกรม
้
ความพร้อมระบบ (กรณตดตังใหม)
ิ
ี
่
้
พร้อม
จัดทำข้อมล Profile
ู
ึ
กำหนด Profile ใหนกศกษา
้
ั
้
ู
ตรวจสอบข้อมูล Profile ไม่ถกตอง
ถูกต้อง
สิ้นสุด
ิ
ิ
ภาพที่ 4-1 Flow Chat แสดงขั้นตอนการปฏบัตงาน

