Page 43 - 2561
P. 43

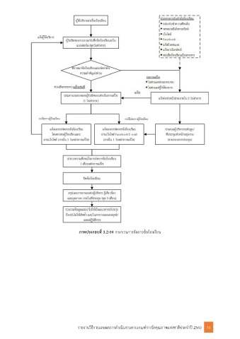
ภาพประกอบที่ 3.2-04 กระบวนการจัดการข้อร้องเรียน




























                                        รายงานวิธีการและผลการด าเนินงานตามเกณฑ์รางวัลคุณภาพแห่งชาติประจ าปี 2560  36
   38   39   40   41   42   43   44   45   46   47   48